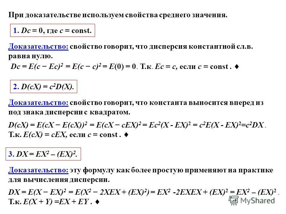
Доказательство свойств функций

Основное свойство функции. Свойства функции распределения вероятностей случайной величины. Свойства функции распределения случайной величины. Выпуклые множества и выпуклые функции. Свойства лимитов функции.
Основное свойство функции. Свойства функции распределения вероятностей случайной величины. Свойства функции распределения случайной величины. Выпуклые множества и выпуклые функции. Свойства лимитов функции.
Доказательство свойств функций. Свойства функции распределения вероятностей случайной величины. Свойства функции распределения вероятностей случайной величины. Свойства о малого с доказательствами. Доказательство свойств функций.
Доказательство свойств функций. Свойства функции распределения вероятностей случайной величины. Свойства функции распределения вероятностей случайной величины. Свойства о малого с доказательствами. Доказательство свойств функций.
Свойства периода функции. Предел функции арифметические операции над пределами. Свойства функции распределения вероятностей случайной величины. Компактное множество определение. Функция распределения и ее свойства.
Свойства периода функции. Предел функции арифметические операции над пределами. Свойства функции распределения вероятностей случайной величины. Компактное множество определение. Функция распределения и ее свойства.
Доказательство свойств функций. Доказательство свойств функций. Свойства функции распределения случайной величины. Свойства периодической функции. Доказательство свойств функций.
Доказательство свойств функций. Доказательство свойств функций. Свойства функции распределения случайной величины. Свойства периодической функции. Доказательство свойств функций.
Сумма двух случайных величин. Доказательство свойств функций. Свойства функции распределения непрерывной случайной величины. Свойства функций имеющий прндел. Примеры компактных множеств.
Сумма двух случайных величин. Доказательство свойств функций. Свойства функции распределения непрерывной случайной величины. Свойства функций имеющий прндел. Примеры компактных множеств.
Доказательство свойств функций. Доказательство свойств функций. Перечислите основные свойства функции. Доказательство свойств случайной величины. Свойства функций имеющих предел.
Доказательство свойств функций. Доказательство свойств функций. Перечислите основные свойства функции. Доказательство свойств случайной величины. Свойства функций имеющих предел.
Теорема о непрерывности сложной функции. Основные свойства функции распределения случайной величины. Доказательство свойств функций. Функция распределения случайной величины распределение свойства. Свойства функции периодичность.
Теорема о непрерывности сложной функции. Основные свойства функции распределения случайной величины. Доказательство свойств функций. Функция распределения случайной величины распределение свойства. Свойства функции периодичность.
Как доказать свойство барицентра. Определение суммы случайных величин. Доказательство свойств функций. Сумма случайных величин. Доказательство свойств функций.
Как доказать свойство барицентра. Определение суммы случайных величин. Доказательство свойств функций. Сумма случайных величин. Доказательство свойств функций.
Функция распределения случайной величины и ее свойства. Свойства функции распределения. Свойства функций имеющих предел в точке. Арифметические операции над пределами функции в точке. Функция распределения случайной величины и ее свойства.
Функция распределения случайной величины и ее свойства. Свойства функции распределения. Свойства функций имеющих предел в точке. Арифметические операции над пределами функции в точке. Функция распределения случайной величины и ее свойства.
Доказательство свойств функций. Доказательство свойств функций. Свойства предела функции в точке локальная ограниченность функции. Непрерывность сложной функции доказательство. Доказательство свойств функций.
Доказательство свойств функций. Доказательство свойств функций. Свойства предела функции в точке локальная ограниченность функции. Непрерывность сложной функции доказательство. Доказательство свойств функций.
Определить основные свойства функции. Плотность распределения двумерной непрерывной случайной величины. Компактное множество в метрическом пространстве. Доказательство свойств функций. Непрерывность сложной функции в точке.
Определить основные свойства функции. Плотность распределения двумерной непрерывной случайной величины. Компактное множество в метрическом пространстве. Доказательство свойств функций. Непрерывность сложной функции в точке.
Свойства функции распределения дискретной случайной величины. Доказать свойства группы. Операции над пределами функции. Доказательство свойств функций. Свойства пределов функции.
Свойства функции распределения дискретной случайной величины. Доказать свойства группы. Операции над пределами функции. Доказательство свойств функций. Свойства пределов функции.
Доказательство свойств функций. Предел функции в точке, основные свойства пределов функции. Свойства функции распределения случайной величины. Доказательство свойств функций. Доказательство свойств функций.
Доказательство свойств функций. Предел функции в точке, основные свойства пределов функции. Свойства функции распределения случайной величины. Доказательство свойств функций. Доказательство свойств функций.
Непрерывность функции матанализ. Арифметические операции с пределами функции. Доказательство свойств функций. Локальные свойства функций, имеющих конечный предел. Определение свойств функции.
Непрерывность функции матанализ. Арифметические операции с пределами функции. Доказательство свойств функций. Локальные свойства функций, имеющих конечный предел. Определение свойств функции.
Свойство функций периодичность функций. Свойства функции распределения случайной величины. Свойства функции распределения случайной величины. Свойства функции распределения вероятностей случайной величины. Доказательство свойств функций.
Свойство функций периодичность функций. Свойства функции распределения случайной величины. Свойства функции распределения случайной величины. Свойства функции распределения вероятностей случайной величины. Доказательство свойств функций.
Арифметические операции над пределами функции в точке. Функция распределения и ее свойства. Локальные свойства функций, имеющих конечный предел. Свойство функций периодичность функций. Свойства функции распределения дискретной случайной величины.
Арифметические операции над пределами функции в точке. Функция распределения и ее свойства. Локальные свойства функций, имеющих конечный предел. Свойство функций периодичность функций. Свойства функции распределения дискретной случайной величины.
Сумма случайных величин. Свойства функций имеющих предел. Локальные свойства функций, имеющих конечный предел. Доказательство свойств функций. Примеры компактных множеств.
Сумма случайных величин. Свойства функций имеющих предел. Локальные свойства функций, имеющих конечный предел. Доказательство свойств функций. Примеры компактных множеств.
Непрерывность функции матанализ. Доказательство свойств функций. Свойства пределов функции. Предел функции арифметические операции над пределами. Свойства функции распределения непрерывной случайной величины.
Непрерывность функции матанализ. Доказательство свойств функций. Свойства пределов функции. Предел функции арифметические операции над пределами. Свойства функции распределения непрерывной случайной величины.
Свойства функции периодичность. Определение свойств функции. Арифметические операции с пределами функции. Основные свойства функции распределения случайной величины. Доказательство свойств функций.
Свойства функции периодичность. Определение свойств функции. Арифметические операции с пределами функции. Основные свойства функции распределения случайной величины. Доказательство свойств функций.
Свойства функций имеющих предел. Доказательство свойств функций. Компактное множество определение. Свойства функции распределения вероятностей случайной величины. Как доказать свойство барицентра.
Свойства функций имеющих предел. Доказательство свойств функций. Компактное множество определение. Свойства функции распределения вероятностей случайной величины. Как доказать свойство барицентра.