Ака питание

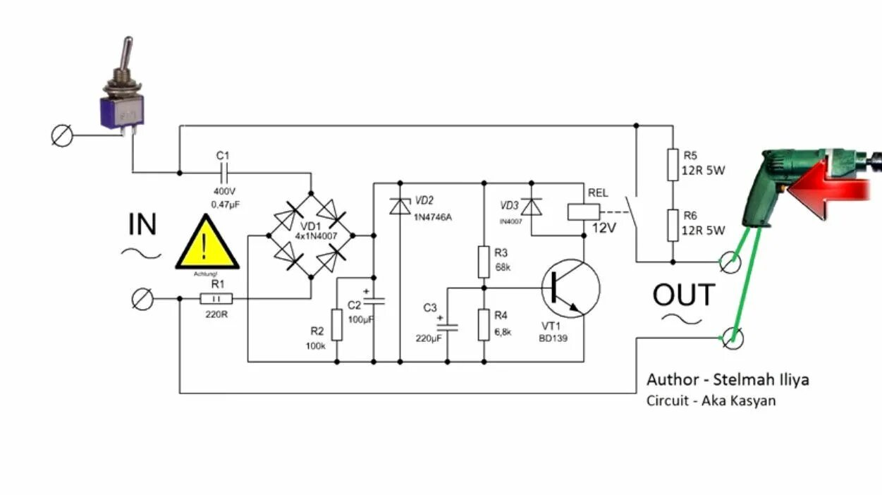
Блок питания для аккумуляторного шуруповёрта от сети 220 вольт. Зарядное устройство кедр-авто-10 схема. Лабораторный блок питания aka kasyan. Лабораторный блок питания aka kasyan. Регулируемый блок питания ака касьян.
Блок питания для аккумуляторного шуруповёрта от сети 220 вольт. Зарядное устройство кедр-авто-10 схема. Лабораторный блок питания aka kasyan. Лабораторный блок питания aka kasyan. Регулируемый блок питания ака касьян.
Лучший блок питания ака касьян. Aka kasyan блок питания. Ака питание. Блок питания из электронного трансформатора для галогенных ламп 12в. Uc3843 повышающий преобразователь.
Лучший блок питания ака касьян. Aka kasyan блок питания. Ака питание. Блок питания из электронного трансформатора для галогенных ламп 12в. Uc3843 повышающий преобразователь.
Мощный блок питания ака касьян. Ака касьян импульсный блок питания. Бп для шуруповерта на ir2153 схемы. Импульсный трансформатор для инвертора 12 220. Aka kasyan лабораторный блок питания с регулировкой тока и напряжения.
Мощный блок питания ака касьян. Ака касьян импульсный блок питания. Бп для шуруповерта на ir2153 схемы. Импульсный трансформатор для инвертора 12 220. Aka kasyan лабораторный блок питания с регулировкой тока и напряжения.
Блок питания ака касьян. Импульсный,трансформатор,на,12 вольт,схема. Электронный трансформатор переделка в блок питания. Лабораторный блок питания на lm324 схема. Крутой контроллер для точечной сварки ака касьян.
Блок питания ака касьян. Импульсный,трансформатор,на,12 вольт,схема. Электронный трансформатор переделка в блок питания. Лабораторный блок питания на lm324 схема. Крутой контроллер для точечной сварки ака касьян.
Лабораторный блок питания aka kasyan. Лабораторный блок питания ака касьян. Электроудочка 1000 ватт схема. Ака питание. Aka kasyan блок питания.
Лабораторный блок питания aka kasyan. Лабораторный блок питания ака касьян. Электроудочка 1000 ватт схема. Ака питание. Aka kasyan блок питания.
Uc3843 dc dc понижающий преобразователь. Крутой контроллер для точечной сварки ака касьян схема. Лабораторный блок питания 30v 10a,iwongou комплектующие. Схема инвертора 12 -220 на igbt транзисторах. Лабораторный блок питания арктика 400 схема.
Uc3843 dc dc понижающий преобразователь. Крутой контроллер для точечной сварки ака касьян схема. Лабораторный блок питания 30v 10a,iwongou комплектующие. Схема инвертора 12 -220 на igbt транзисторах. Лабораторный блок питания арктика 400 схема.
Ака питание. Регулируемый блок питания 50в 10а схема. Регулируемый блок питания ака касьян. Лабораторный блок питания ака касьян. Мощный блок питания ака касьян.
Ака питание. Регулируемый блок питания 50в 10а схема. Регулируемый блок питания ака касьян. Лабораторный блок питания ака касьян. Мощный блок питания ака касьян.
Схема импульсного бп для шуруповерта. Схема импульсного блока питания 12в для шуруповерта. Лабораторный блок питания ака касьян. Металлоискатель юниор 7245. Металлоискатель юниор 7245 схема.
Схема импульсного бп для шуруповерта. Схема импульсного блока питания 12в для шуруповерта. Лабораторный блок питания ака касьян. Металлоискатель юниор 7245. Металлоискатель юниор 7245 схема.
Ака питание. Ака питание. Ака питание. Лабораторный блок питания на tip35c. Лабораторный блок питания aka kasyan.
Ака питание. Ака питание. Ака питание. Лабораторный блок питания на tip35c. Лабораторный блок питания aka kasyan.
Ака питание. Кедр-авто-10 схема. Схема преобразователя dc-dc uc3843. Ака питание. Электронный трансформатор схема доработка.
Ака питание. Кедр-авто-10 схема. Схема преобразователя dc-dc uc3843. Ака питание. Электронный трансформатор схема доработка.
Импульсный блок питания aka kasyan. Ака питание. Ака питание. Ака питание. Ака питание.
Импульсный блок питания aka kasyan. Ака питание. Ака питание. Ака питание. Ака питание.
Блок питания ака касьяна схема. Импульсный блока питания kasyan. Ака питание. Aka kasyan блок питания. Aka kasyan паяльная станция.
Блок питания ака касьяна схема. Импульсный блока питания kasyan. Ака питание. Aka kasyan блок питания. Aka kasyan паяльная станция.
Ака питание. Лабораторный блок питания aka kasyan. Повышающий преобразователь dc-dc на 3843. Преобразователь напряжения ака касьян. Ака касьян электронный трансформатор.
Ака питание. Лабораторный блок питания aka kasyan. Повышающий преобразователь dc-dc на 3843. Преобразователь напряжения ака касьян. Ака касьян электронный трансформатор.
Инверторный блок питания 12 вольт. Лабораторный блок питания ака касьян. 2 37в 0 3а. Лабораторный блок питания 10а схема. Лабораторный блок питания aka kasyan.
Инверторный блок питания 12 вольт. Лабораторный блок питания ака касьян. 2 37в 0 3а. Лабораторный блок питания 10а схема. Лабораторный блок питания aka kasyan.
Схема импульсного блока питания 12в 5а. Лабораторный блок питания aka kasyan. Лабораторный блок питания nn105 1. Лабораторный блок питания 5a 30v. Блок питания шуруповёрта от сети 220 вольт.
Схема импульсного блока питания 12в 5а. Лабораторный блок питания aka kasyan. Лабораторный блок питания nn105 1. Лабораторный блок питания 5a 30v. Блок питания шуруповёрта от сети 220 вольт.
Aka kasyan блок питания. Лабораторный блок питания ака касьян. Лабораторные блоки питания на lm324. Импульсный блок питания aka kasyan. Ака питание.
Aka kasyan блок питания. Лабораторный блок питания ака касьян. Лабораторные блоки питания на lm324. Импульсный блок питания aka kasyan. Ака питание.
Ака касьян фото блогера. Орион 325 схема. Ик переключатель на cd4017. Линейный лабораторный блок питания 60 ампер. Ака питание.
Ака касьян фото блогера. Орион 325 схема. Ик переключатель на cd4017. Линейный лабораторный блок питания 60 ампер. Ака питание.
Металлоискатель ока юниор 7245. Блок питания импульсный 12в плата. Лабораторный блок питания на lm324 своими руками схема. Ака питание. Ака питание.
Металлоискатель ока юниор 7245. Блок питания импульсный 12в плата. Лабораторный блок питания на lm324 своими руками схема. Ака питание. Ака питание.
Ака касьян схема лабораторного блока питания. Лабораторный блок питания 0-30в 0-10а с защитой от кз. Схема плавного пуска электроинструмента. Ака касьян схема лабораторного блока питания. Ака питание.
Ака касьян схема лабораторного блока питания. Лабораторный блок питания 0-30в 0-10а с защитой от кз. Схема плавного пуска электроинструмента. Ака касьян схема лабораторного блока питания. Ака питание.
Схема импульсного блока питания 12в для шуруповерта. Ака питание. Импульсный повышающий преобразователь напряжения схема. Лабораторный блок питания ака касьян. Aka kasyan блок питания.
Схема импульсного блока питания 12в для шуруповерта. Ака питание. Импульсный повышающий преобразователь напряжения схема. Лабораторный блок питания ака касьян. Aka kasyan блок питания.